Logo

회원가입로그인 ENGLISH naver youtube  
search 

IP명 8-Channel Ku-band Phased-Array Beamforming Transmitter in 28-nm Bulk CMOS for SATCOM Applications
Category Mixed Application Communication
실설계면적 4㎛ X 4㎛ 공급 전압 2V
IP유형 Soft IP 동작속도 28GHz
검증단계 Simulation 참여공정 SS028-2502
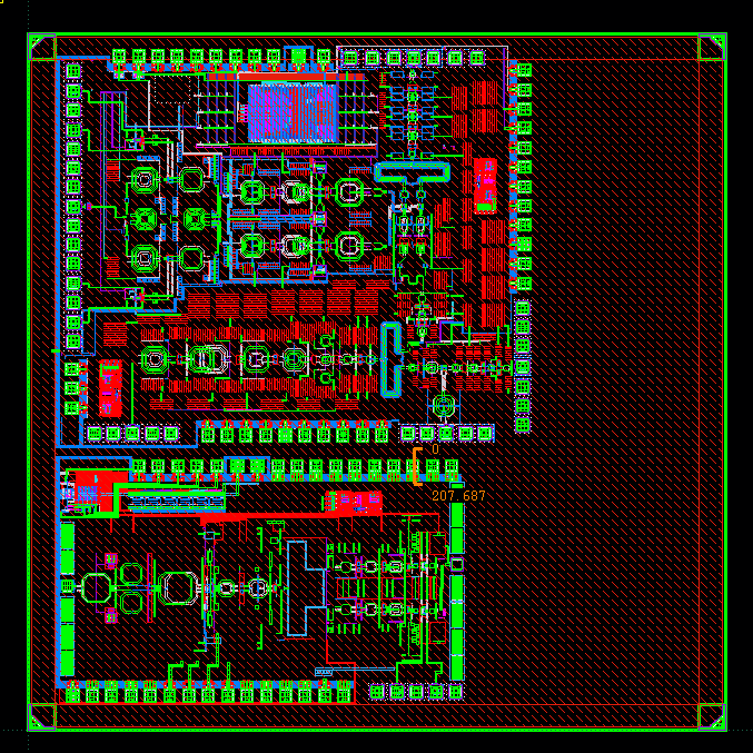
IP개요 본 설계는 Ku-band에서 동작하는 CMOS 송신기를 개발하고, 이를 PCB 기반으로 모듈화하여 Ku-band 위성 통신용 빔포밍 모듈로 확장하는 것을 목표로 합니다. 제안하는 칩은 총 8개의 TX 채널로 구성되며, 각 채널의 출력은 combiner를 통해 공통 노드로 집적되어 단일 경로로 신호가 전달되도록 구성할 예정입니다. 또한 확장 가능한 모듈 구현을 위해 플립칩 본딩 방식을 채택하고, 이에 적합하도록 패드를 stud-bumping이 가능하게 설계하였습니다. 이를 바탕으로 2D-planar 형태의 모듈 제작이 용이하도록 좌우에 각각 4개 채널씩 배치하는 구조로 패드 레이아웃을 구성하였습니다. 공정 기반 전력증폭기 성능을 사전에 검증하기 위해 schematic 레벨에서 load-pull 시뮬레이션을 수행하였으며, VG=0.36 V의 deep class-AB 바이어스 조건에서 높은 PAE를 목표로 최적 부하 조건 Ropt/Copt = 49 Ω / 134.9 fF를 도출했습니다. 해당 조건에서 OP1dB 15.7 dBm, Psat 16.6 dBm, PAE_MAX 63.7%의 성능을 확인하였습니다. 한편 위상천이기는 gilbert-cell과 PPF를 결합한 구조로 설계할 계획이며, gilbert-cell 코어의 constellation 시뮬레이션을 통해 위상 제어 가능 범위를 검증했습니다. 더불어 PPF mismatch에 대해서는 0.3 dB 이하의 진폭 오차와 1° 이내의 위상 오차를 만족하는 수준의 성능을 확인할 수 있었습니다.
- 레이아웃 사진 -